SwiftHub Connect : Supplier Registration & Application Flow
SwiftHub Connect : Supplier Registration & Application Flow
SwiftHub Connect : Supplier Registration & Application Flow
UI DESIGN
UI DESIGN
SAAS DESIGN
SAAS DESIGN
WEB DESIGN
WEB DESIGN
What is SwiftHUB Connect?
What is SwiftHUB Connect?
SwiftHub Connect is a platform that helps suppliers create their business profile and apply to work with different companies in one place.
SwiftHub Connect is a platform that helps suppliers create their business profile and apply to work with different companies in one place.
SwiftHub Connect is a platform that helps suppliers create their business profile and apply to work with different companies in one place.
Instead of managing everything manually, suppliers can build their profile once, share it with buyers, and track all their applications from a single dashboard.
Instead of managing everything manually, suppliers can build their profile once, share it with buyers, and track all their applications from a single dashboard.
Instead of managing everything manually, suppliers can build their profile once, share it with buyers, and track all their applications from a single dashboard.
Project Overview
Project Overview
This project focuses on designing a clear and simple flow that helps suppliers create their business profile and submit their application through SwiftHub Connect.
This project focuses on designing a clear and simple flow that helps suppliers create their business profile and submit their application through SwiftHub Connect.
This project focuses on designing a clear and simple flow that helps suppliers create their business profile and submit their application through SwiftHub Connect.
The focus was to make the process straightforward and guided, so suppliers know exactly what information is needed at every step.
The focus was to make the process straightforward and guided, so suppliers know exactly what information is needed at every step.
The focus was to make the process straightforward and guided, so suppliers know exactly what information is needed at every step.
My Role
My Role
I worked as the Product Designer for this project and designed the complete supplier flow from start to finish.
My work involved planning the journey, creating the UX flows, and designing all wireframes and final UI screens.
I worked as the Product Designer for this project and designed the complete supplier flow from start to finish.
My work involved planning the journey, creating the UX flows, and designing all wireframes and final UI screens.
I worked as the Product Designer for this project and designed the complete supplier flow from start to finish.
My work involved planning the journey, creating the UX flows, and designing all wireframes and final UI screens.
Tools Used
Tools Used


Figma
Figma


Notion
Notion
PROBLEM
PROBLEM
Issue with the Current Process 🤔
Issue with the Current Process 🤔
Today, becoming a supplier for large companies is still slow, manual, and disconnected.
Today, becoming a supplier for large companies is still slow, manual, and disconnected.
Watch the supplier story to know more
Watch the supplier story to know more
Core Problem
Core Problem
No central platform
No central platform
Suppliers share documents separately with every company, in different formats and channels.
Suppliers share documents separately with every company, in different formats and channels.
Missing or outdated information
Missing or outdated information
Companies often receive incomplete profiles, expired certificates, or mismatched details.
Companies often receive incomplete profiles, expired certificates, or mismatched details.
Too much back-and-forth
Too much back-and-forth
Approvals require multiple follow-ups just to fix basic issues.
Approvals require multiple follow-ups just to fix basic issues.
Slow, unstructured evaluation
Slow, unstructured evaluation
Reviewers time is wasted in gathering data instead of actually evaluating suppliers.
Reviewers time is wasted in gathering data instead of actually evaluating suppliers.
USER PERSONA
USER PERSONA
Supplier Persona 💁🏻♂️
Supplier Persona 💁🏻♂️
Arjun runs EcoBuild Materials Pvt. Ltd., a small packaging-materials manufacturing business.
Arjun runs EcoBuild Materials Pvt. Ltd., a small packaging-materials manufacturing business.
Key Responsibilities
Key Responsibilities
Find suitable companies to supply packaging materials
Find suitable companies to supply packaging materials
Track application status across companies
Track application status across companies
Maintain valid certificates & compliance documents
Maintain valid certificates & compliance documents
Respond to follow-ups from procurement teams
Respond to follow-ups from procurement teams


Arjun Patel
Arjun Patel
Business Owner at EcoBuild Materials Pvt. Ltd.
Business Owner at EcoBuild Materials Pvt. Ltd.
USER JOURNEY
USER JOURNEY
Current Supplier Journey 🚶🏻♂️
Current Supplier Journey 🚶🏻♂️



Key insights
Key insights
Insight 1
Insight 1
Different companies ask for different certificates
Different companies ask for different certificates
Insight 2
Insight 2
No single place to store and update business documents
No single place to store and update business documents
Insight 3
Insight 3
Different companies ask for different certificates
Different companies ask for different certificates
Insight 4
Insight 4
Too much back-and-forth for small corrections
Too much back-and-forth for small corrections
OBJECTIVE
OBJECTIVE
Goal of this Project
Goal of this Project
HMW create one structured checklist so suppliers know exactly what each company expects?
HMW create one structured checklist so suppliers know exactly what each company expects?
HMW let suppliers upload documents once and reuse them across all applications?
HMW let suppliers upload documents once and reuse them across all applications?
HMW show real-time progress so suppliers understand what’s happening after they submit?
HMW show real-time progress so suppliers understand what’s happening after they submit?
HMW provide a clear space for missing documents and clarifications without email loops?
HMW provide a clear space for missing documents and clarifications without email loops?
RESEARCH
RESEARCH
Detective mode on! 🧐
Detective mode on! 🧐
To understand how supplier onboarding typically works across enterprises, I explored :
To understand how supplier onboarding typically works across enterprises, I explored :
Onboarding flows from: SAP Ariba, Coupa, Oracle
Onboarding flows from: SAP Ariba, Coupa, Oracle




Checked public docs, case studies & articles on supplier registration
Checked public docs, case studies & articles on supplier registration
Studied common steps in B2B supplier onboarding portals
Studied common steps in B2B supplier onboarding portals
Key Takeaways from Competitor Analysis:
Key Takeaways from Competitor Analysis:
Step-Based Onboarding : Breaking the flow into small, guided steps reduces confusion and significantly lowers drop-offs.
Step-Based Onboarding : Breaking the flow into small, guided steps reduces confusion and significantly lowers drop-offs.
Easy Document Handling : If suppliers know what to upload whether it's correct, and when it expires, things move faster and there’s less back-and-forth.
Easy Document Handling : If suppliers know what to upload whether it's correct, and when it expires, things move faster and there’s less back-and-forth.
Real-Time Status Visibility : Transparent progress tracking increases completion rates because suppliers always know what’s pending.
Real-Time Status Visibility : Transparent progress tracking increases completion rates because suppliers always know what’s pending.
USER FLOW
USER FLOW
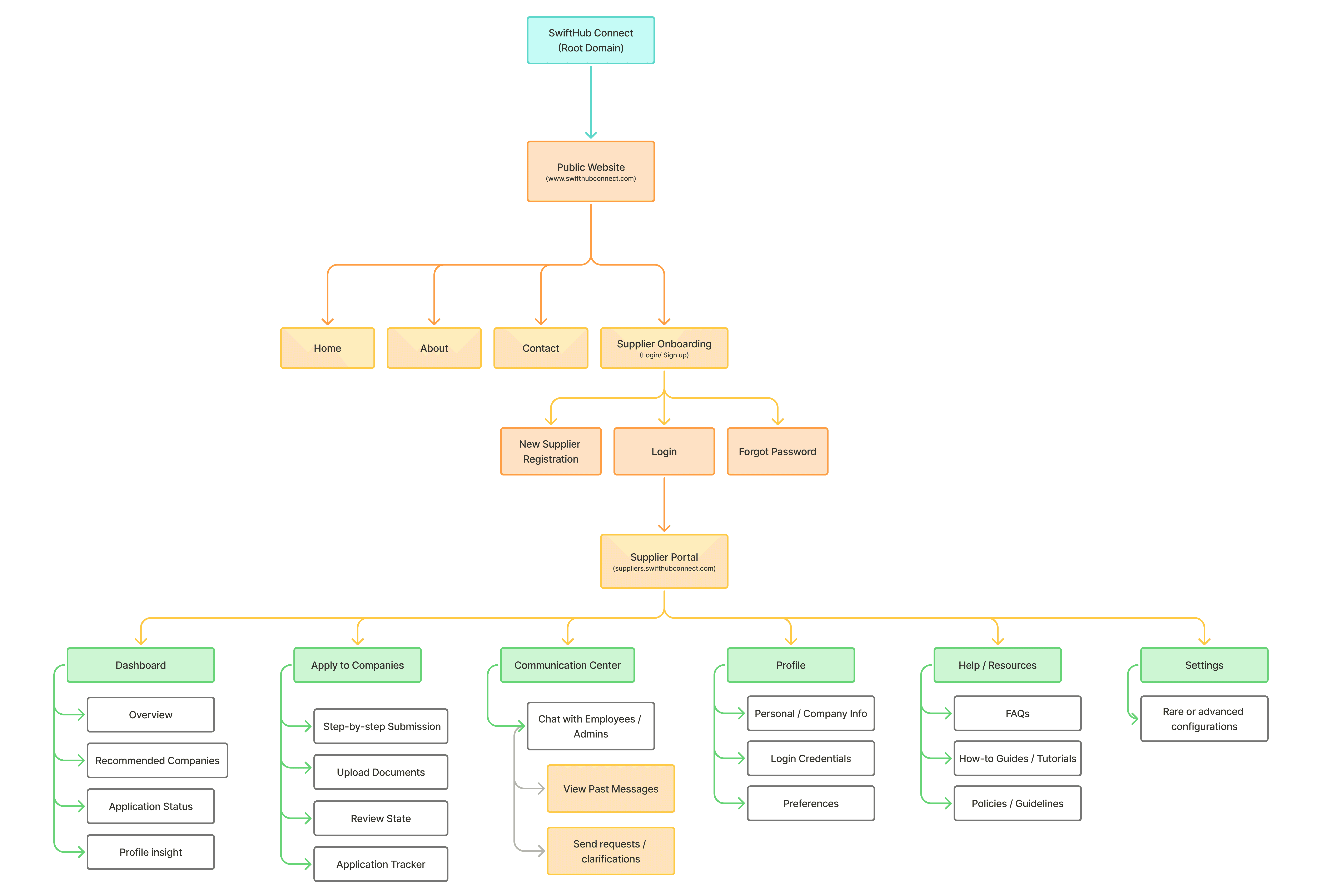
Information Architecture 🕸️
Information Architecture 🕸️
Here, I mapped out all key pages to understand how the onboarding and application flow should be structured.
Here, I mapped out all key pages to understand how the onboarding and application flow should be structured.



Supplier User flow
The following flow shows how supplier can send application.
The following flow shows how supplier can send application.



FINAL DESIGNS
Show Time 🎬
Show Time 🎬
A clear, structured flow that reduces effort and helps suppliers finish onboarding without getting stuck.
A clear, structured flow that reduces effort and helps suppliers finish onboarding without getting stuck.
01.
Supplier Onboarding
This flow focuses on gathering just the minimum details and documents needed to set up and verify a supplier’s account.
This flow focuses on gathering just the minimum details and documents needed to set up and verify a supplier’s account.
Upload Documents
This screen makes document upload easy by breaking everything into clear sections and giving users instant feedback on each file they upload.
This screen makes document upload easy by breaking everything into clear sections and giving users instant feedback on each file they upload.



Review Details
This screen gives users a clean summary of everything they’ve added so they can check details quickly and fix anything before completing the setup.
This screen gives users a clean summary of everything they’ve added so they can check details quickly and fix anything before completing the setup.



Onboarding Flow
02.
Dashboard View
A simple, at-a-glance dashboard where suppliers can track applications, manage their profile, and access important updates effortlessly.
A simple, at-a-glance dashboard where suppliers can track applications, manage their profile, and access important updates effortlessly.



03.
Company Listing View
This page makes it easy for suppliers to browse buyers, filter by what matters, and quickly understand which companies are a good fit.
This page makes it easy for suppliers to browse buyers, filter by what matters, and quickly understand which companies are a good fit.



Application Flow
04.
Application Status View
This page gives suppliers a quick overview of all their applications and makes it easy to track progress, check updates, and open any application when needed.
This page gives suppliers a quick overview of all their applications and makes it easy to track progress, check updates, and open any application when needed.


















